0
点赞
0
评论
0
转载
收藏

打破校史!这所高校首登Nature!

来源|山东建筑大学
近日,据山东建筑大学官网消息,该校首次在国际顶级学术期刊《Nature》上发表了重要研究成果。
图片
山东建筑大学市政与环境工程学院侯书国团队联合美国德州农工大学、杜克大学、法国图卢兹大学、日本冈山大学等知名大学的研究团队,通过对植物如何感受环境变化做出应激反应的研究,揭示了植物对病虫害、干旱等环境胁迫因素的应激机理。这一重要发现改变了人们以往对植物与环境之间相互作用关系的认知,对于促进生态良性循环和粮食安全问题具有重要意义。北京时间5月4日,国际著名学术期刊《自然》(Nature)在线发表这一研究成果。

绿色植物为地球生物提供食物来源,并在维持生态平衡、促进生态良性循环与发展和改善人类居住环境等方面起着至关重要的作用。植物经常面临包括病原菌侵染等极端环境的影响。植物通过感知环境变化并做出应激反应,保护自身免受环境恶化的影响。因此,研究植物感知环境变化并做出应激反应的机制,有助于我们应对环境变化,解决粮食和生态安全等问题。以往研究发现,病原菌可通过在植物体内制造富含水的微环境增强侵染能力,目前尚不清楚植物是否存在针对病原菌该毒性作用的免疫机制。另外,植物细胞因子在植物免疫中发挥至关重要的调控作用。鉴定新的植物细胞因子和阐明其植物免疫调控机制对深入揭示植物免疫具有重要意义。
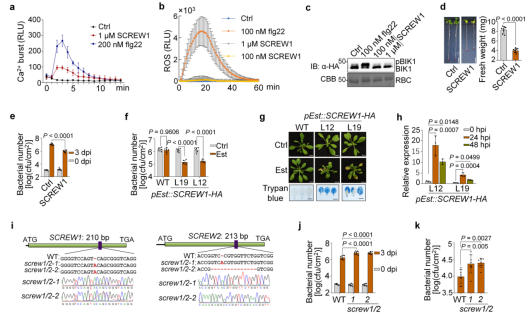
该研究首次报道了一类结构全新的植物细胞因子SCREWs(图1)。为了鉴定新的参与植物免疫调控的植物细胞因子,研究人员分析了受病原菌诱导表达的拟南芥转录组,并筛选了病原菌上调表达的分泌肽。其中,SCREWs能够被病原菌及微生物相关分子模式(MAMPs)强烈诱导表达。通过免疫诱导分析,研究发现SCREWs羧基端31个保守的氨基酸能够通过诱导MAPK激活和植物生长抑制等典型的免疫反应。结构预测显示,该小肽通过两个保守的半胱氨酸形成二硫键,其对SCREW免疫诱导起至关重要的作用。
研究还揭示SCREW1体外处理能够激活包括胞质钙升高、活性氧产生等典型的免疫反应和增强植物对丁香假单胞杆菌的抗性。随后,研究人员构建了SCREW1的拟南芥过表达株系和通过基因编辑的技术获得了SCREW1和SCREW2的双基因敲除株系(screw1/screw2)。研究发现,SCREW1过表达诱导拟南芥叶片衰老和上调免疫相关基因PR1表达;而screw1/screw2相比野生型对丁香假单胞菌感病增强。以上结果表明,SCREW为一类新的免疫调控植物细胞因子,能够诱导植物免疫反应和增强植物对病原菌的抗性(图2)。
图片
图2:SCREW1调控植物免疫
为了进一步揭示SCREW调控植物免疫的分子机制,研究人员首先鉴定了SCREW的受体NUT(图3)。NUT属于XI亚家族LRR-RK。SCREW触发免疫反应和调控对病原菌抗性完全依赖以NUT。相比拟南芥野生型,nut突变体对丁香假单胞菌更容易感病。通过表面等离子共振和免疫共沉淀技术分析显示,NUT为SCREW受体,SCREW识别诱导NUT与LRR-RK BAK1和SERK4发生聚合,触发下游不依赖胞内受体激酶BIK1的免疫反应。
图片
图3:SCREW1通过受体激酶NUT调控植物免疫
丁香假单胞菌等病原菌通过植物表面的气孔侵入植物体内。植物能够识别一类称为鞭毛蛋白的MAMP,诱导气孔关闭,阻止病原菌的侵入。然而,气孔的关闭导致植物体内含水量提高和温度上升,这对侵染后期病原菌抗性是不利的。该研究创新性地发现SCREW能够抑制鞭毛蛋白和植物应激激素脱落酸(ABA)诱导的气孔关闭。相比野生型,nut突变体在病原菌感染过程中体内水含量增高。进一步研究表明,SCREW-NUT通作用ABA信号途径关键因子ABI,并促进ABI1对OST1的去磷酸化,从而抑制气孔关闭和重启气孔开放(图4)。
图片
图4:SCREW1-NUT通过ABI-OST1调控气孔运动和植物失水
侯书国副教授团队长期从事植物与环境互作的分子生物学研究。自2012年以来,该团队与美国德州农工大学何平教授、单立波教授,清华大学柴继杰教授、山东大学张伟教授等团队合作,创新性地提出了分泌肽作为植物先天免疫重要的调控因子,在揭示植物细胞因子调控植物先天免疫领域作出了突出的贡献。研究团队创新性地提出了分泌肽作为植物先天免疫重要的调控因子,在揭示植物细胞因子调控植物先天免疫领域作出了突出的贡献。研究成果在Nature、Nature Communications、Plos Pathogens等国际著名期刊发表。该研究获国家自然科学基金、山东省自然科学基金、山东省科技攻关计划、山东省高校青创科技计划等项目资助。
声明:本文整理转载仅仅是出于传播信息的需要,并不意味着代表本网站观点或证实其内容的真实性;如其他媒体、网站或个人从本网站转载使用,须保留本网站注明的“来源”,并自负版权等法律责任;
有关论文推荐发表事宜咨询134-7708-2596
声明:本内容系学者网用户个人学术动态分享,不代表平台立场。

SCHOLAT.com 学者网
免责声明 | 关于我们 | 联系我们
联系我们:
返回顶部